
Burn4H2
Entwicklung von Gasturbinen-Verbrennungstechnologie und Betriebskonzepte für wasserstoffbetriebene Kraftwerke im Energiesystemverbund
Projektlaufzeit: 01/2023 - 12/2024
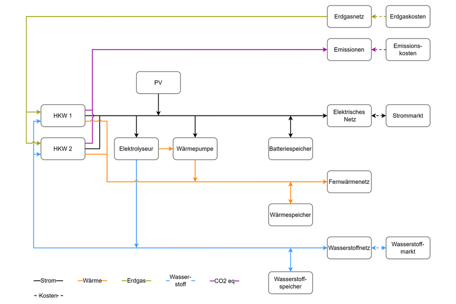
Bei der Entwicklung neuer Versorgungstechnologien ist ihre Integration in moderne, dezentralisierte Energiesysteme für einen klimaschonenden Betrieb erforderlich. Wasserstoff ist dabei ein wichtiger Bestandteil des Systems, da der Energieträger gut gespeichert, vielseitig einsetzbar und durch als Power-To-Gas mittels Elektrolyse aus grünem Strom sektorenkoppelnd und CO2-neutral hergestellt werden kann. Dadurch entstehen zusätzliche Freiheitsgrade im Energiesystem und seine Komplexität steigt weiter. Im Burn4H2 Projekt soll deswegen der Betrieb von Wasserstoffturbinen im Energiesystemverbund aus verschiedenen Energiespeichern, Solarthermie, Wärmepumpen, Elektrolyseuren und regenerativen Energieerzeugern am Beispiel des Heizkraftwerks Leipzig Süd untersucht werden. Unter Berücksichtigung der Wechselwirkungen zwischen den einzelnen Sektoren und der zeitabhängigen Verfügbarkeit bzw. der Nachfrage von Energie wird eine Regelung konzeptioniert, die eine kostenoptimierte Fahrweise für den gesamten Energieverbund ermittelt.
Zur Optimierung der Fahrweise des sektorgekoppelten Energieverbunds wird dieser mittels der Python Bibliothek Pyomo mathematisch modelliert und seine Kosten innerhalb eines linearen, gemischt-ganzzahligen Optimierungsproblems minimiert.
Förderung
BMWK | Bundesministerium für Wirtschaft und Klimaschutz

Projektpartner
- Siemens Energy Global GmbH & Co. KG
- Leipziger Stadtwerke GmbH
Publikation
Projektbilder
Kontakt
Projektleitung
Prof. Dr.-Ing. Jens Schneider
Professur Vernetzte Energiesysteme
Telefon: +49 (0)341 3076 4178
E-Mail: jens(dot)schneider(at)htwk-leipzig.de
Projektleitung
Prof. Dr.-Ing. Robert Huhn
Professur Gas- und Wärmenetze
Telefon: +49 (0)341 3076 4123
E-Mail: robert(dot)huhn(at)htwk-leipzig.de
Ansprechpartner
M.Eng. Martin Hafemann
Wissenschaftlicher Mitarbeiter
Telefon: +49 (0)341 3076 4107
E-Mail: martin(dot)hafemann(at)htwk-leipzig.de






